トップ

公明党千葉県本部 政策要望懇談会 古民家に関する助成金の拡充、要望書提出

公明党千葉県本部 政策要望懇談会 要望書提出

⼀般社団法人全国古民家再生協会千葉県連合会
...

政策要望懇談会
石井正明(左)と公明党千葉県本部の皆様、議員の皆様

Image
古民家に関する助成要望書提出

令和2年11月1日、公明党千葉県本部2階にて第2回政策要望懇談会があり、県内に数多く存在する古民家に対する助成拡充のお願い等を致しました。

令和3年7月28日、公明党千葉県本部2階にて第2回政策要望懇談会があり、県内に数多く存在する古民家に対する助成拡充のお願い等を致しました。

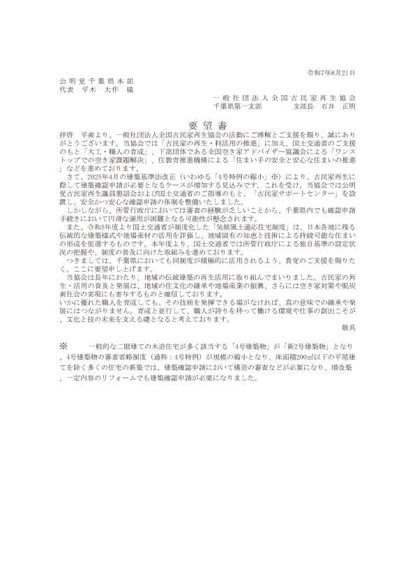
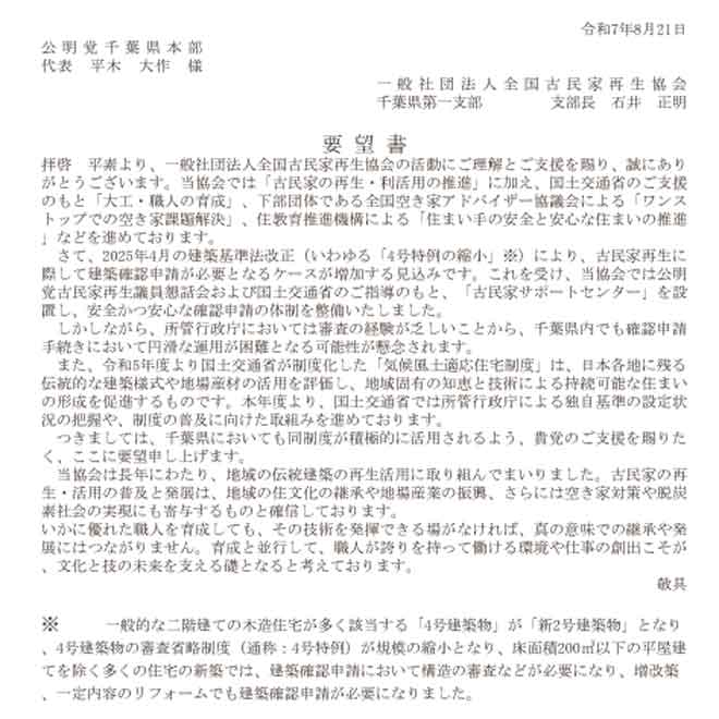
令和7年8月21日、公明党千葉県本部2階にて第6回政策要望懇談会があり、「気候風土適応住宅制度」が積極的に活用されるよう支援を要望しました。

要望書の大まかな内容

第1回の懇談会では大まかに3つの助成に関する要望書を提出致しました。

  1. 千葉県内における伝統工法で耐震工事を行う事に対する助成金拡充の要望
  2. 災害による「解体・新築」した場合と「改修」した場合の助成金格差の是正に関しての要望
  3. 空き家(古民家)に関する発生抑制・利活用推進に関しての要望

第2回の懇談会では大まかに古民家・空き家課題解決に関する具体的な要望書を提出致しました。

  1. 古民家・空き家課題解決へ「住教育」の推進への要望
  2. 古民家・空き家課題解決へ「DIY事業」の推進への要望
  3. 空き家課題解決、解体促進へ「移築・古材活用」の推進への要望
  4. 災害時に解体廃棄される住宅に関しての要望

第6回の懇談会では「気候風土適応住宅制度」に関する具体的な要望書を提出致しました。(一部抜粋)
令和5年度より国土交通省が制度化した「気候風土適応住宅制度」は、日本各地に残る伝統的な建築様式や地場産材の活用を評価し、地域固有の知恵と技術による 持続可能な住まいの形成を促進するものです。本年度より、国土交通省では所管行政庁による独自基準の設定状況の把握や、制度の普及に向けた取組みを進めております。 つきましては、千葉県においても同制度が積極的に活用されるよう、貴党のご支援を賜りたく、ここに要望申し上げます。

対応して頂いた公明党と千葉県本部の皆様

私たちの活動内容や要望に真摯に丁寧に対応して頂き誠に感謝申し上げます。ご対応頂いた皆様のお名前を下記に記します。※順不同

■ 公明党千葉県本部

  • 代表 参議院議員 平木大作様 第1回 第2回
  • 幹事長 千葉県議会議員 横山ひであき様 第1回 第2回
  • 代表代行 千葉県議会議員 ふじい弘之様 第1回 第2回
  • 副代表 前衆議院議員 党千葉県本部団体渉外委員会委員長 角田秀穂様 第1回 第2回
  • 事務局長 齋藤善久様 第1回 第2回

■ 参議院議員

  • 竹内真二様 秘書 半沢拓巳様 第1回 第2回

■ 千葉県議会議員

  • 赤間まさあき様 第1回 第2回
  • 秋林たかし様 第1回 第2回
  • 阿部俊昭様 第1回 第2回
  • 鈴木かずひろ様 第1回 第2回
  • 田村こうさく様 第1回 第2回
  • 仲村ひであき様 第1回 第2回

■ 市議会議員

  • 流山市 総務委員会委員長 野村まこと様 第2回
  • 佐倉市 押木たかより様 第2回
  • 千葉市 かわぎし俊洋様 第1回
  • 八街市 栗林すみえ様 第2回
  • 茂原市 山田広宣様 第1回
  • 市原市 伊佐和子様 第1回
  • 館山市 公明党内房総支部長 りゅうざき滋様 第1回


政策要望懇談会の様子

...

政策要望懇談会案内
2025年8月21日
公明党千葉県本部
No.01

Image

政策要望懇談会案内
2025年8月21日
公明党千葉県本部
No.02

Image

政策要望懇談会案内
2025年8月21日
公明党千葉県本部
No.03

Image

政策要望懇談会案内
2025年8月21日
公明党千葉県本部
No.04

Image

政策要望懇談会案内
2021年7月28日
公明党千葉県本部
No.01

Image

政策要望懇談会要望書01
2021年7月28日
公明党千葉県本部
No.02

Image

政策要望の要望書02
2021年7月28日
公明党千葉県本部
No.03

Image

政策要望の説明
2021年7月28日
公明党千葉県本部
No.04

Image

政策要望の説明
2021年7月28日
公明党千葉県本部
No.05

Image

政策要望の説明
2021年7月28日
公明党千葉県本部
No.06

Image

政策要望書提出
2021年7月28日
公明党千葉県本部
No.07

Image

政策要望書提出
2021年7月28日
公明党千葉県本部
No.08

Image

政策要望懇談会日時
2020年11月1日
公明党千葉県本部
No.01

Image

政策要望懇談会式次第
2020年11月1日
公明党千葉県本部
No.02

Image

政策要望の説明
2020年11月1日
公明党千葉県本部
No.03

Image

政策要望の説明
2020年11月1日
公明党千葉県本部
No.04

Image

政策要望の説明
2020年11月1日
公明党千葉県本部
No.05

Image

政策要望の説明
2020年11月1日
公明党千葉県本部
No.06

Image

政策要望書提出
2020年11月1日
公明党千葉県本部
No.07

Image

政策要望書提出
2020年11月1日
公明党千葉県本部
No.08

Image